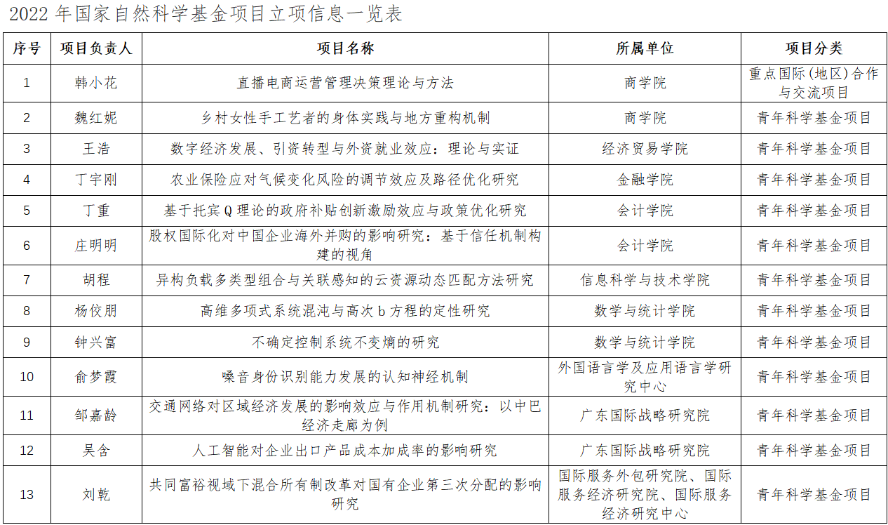
本网讯 近日,2022年国家自然科学基金集中接收申请评审结果公布,bat365官网共获得13项国家自然科学基金项目资助,立项项目数同比增长85.7%。韩小花教授主持的“直播电商运营管理决策理论与方法”获批重点国际(地区)合作研究项目,获资助经费达256万元,是bat365官网首次获得此类项目。
13个立项项目中,青年科学基金项目12项,重点国际(地区)合作研究项目1项。从学部分布看,管理科学部7项,数理科学部和地球科学部各2项,信息科学部和生命科学部各1项。获资助单位中,商学院、会计学院、数学与统计学院、广东国际战略研究院各2项,经济贸易学院、金融学院、信息科学与技术学院、外国语言学及应用语言学研究中心、国际服务外包研究院各1项。
近年来,学校以推进科研高水平高质量发展为目标,以有组织的科研为抓手,不断增强资源配置效能,优化科研管理体系,大力弘扬科学家精神,持续激发科研创新活力,科研精准支撑学科发展和高水平大学建设。
附:
